
內容提要
元鐵(韩国)编著的《女性生殖器整形學(精)》是一本專 業性*強的韓語專*,書中外來語應用較多,混合在 韓語的字裡行間,非專業學者翻譯起來難度大。譯者 既要有熟練的韓語和英語功底,又要有較好的漢語理 解和表達能力。加上女性生殖器整形學是一個新興領 域,很多專業術語、手術名稱在婦產科學中尚未達成 共識,翻譯時不易準確的把握其原意、含義及引申意 。女性生殖器整形手術可以定義為是一系列改變女性 外生殖器外觀的手術或為改善性生活質量的陰式手術 ,屬於整形外科學和婦科學。狹義手術範疇包括:小 陰唇整形、大陰唇整形、大陰唇豐滿、陰蒂包皮切除 、會陰體成形、處女膜修復和陰蒂提升等術式。若按 手術目的歸類,則包括基於女性生殖道畸形所致結構 功能重建的女性生殖整復、基於非生殖道畸形功能障 礙的女性生殖整復,以及基於改變外生殖器形態及功 能以美學要求和性需求為目的的女性生殖整復。
目錄
總論
章 女性生殖器整形手術的基本概念
1.女性生殖器整形的定義
2.女性生殖器官激光整形術及韓國女性生殖器整形現況
3.女性生殖器整形的必要性
4.女性生殖器整形術的適應證
(1)陰道鬆弛
(2)大陰唇異常
(3)小陰唇異常
(4)處女膜異常
(5)提高性生活質量的療法(c點增強)
(6)陰蒂整形術
(7)陰毛美容整形(陰毛移植及除毛)
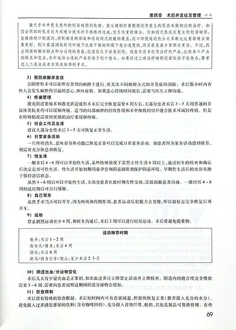
5.女性外生殖器整形手術分類
會陰部美容整形術
(1)陰道激光整形術/會陰激光整形術
(2)陰蒂激光整形術
(3)會陰(大陰唇/陰阜)脂肪整形術
(4)會陰皮膚美容整形護理
陰道整形術
(1)陰道激光縮复術/陰道激光整形術
(2)處女膜激光整形術
(3)G點增強及陰道整形術
6.女性生殖整復的範疇及施術新觀點
第二章 女性會陰解剖
1.女性會陰部發生學及概念
(1)與男性生殖器官的主要區別
(2)女性會陰部結構的概念
2.女性外生殖器:外陰
(1)(恥骨)陰阜(維納斯丘)
(2)大陰唇
(3)小陰唇
(4)陰道前庭
(5)尿道
(6)尿道旁腺(Skene腺)
(7)G點
(8)前庭大腺
(9)前庭小腺
(10)前庭球
(11)陰蒂
(12)陰道口
(13)處女膜
(14)陰道
3.會陰部表層肌肉
(1)球海綿體肌
(2)坐骨海綿體肌
(3)會陰淺橫肌
4.盆底及盆腔器官支持系統
(1)介紹
(2)盆腔器官的解剖
(3)外陰和陰道的神經支配
第三章 術前準備
1.術前談話及篩選手術患者
2.術前/後攝影
(1)會陰部拍照的基本條件及方法
3.術前檢查
(1)主要化驗檢查:需要LVR等手術時靜脈麻醉
(2)其他化驗檢查
4.手術器械及耗材
(1)手術裝備
(2)手術無菌敷料
(3)手術器械
(4)手術耗材
(5)縫合線
5.激光手術
(1)會陰激光(980nm二極管激光)整形術的適應證及禁忌證
(2)影響手術效果的因素
6.手術麻醉方法
7.術前準備
8.手術體位與手術記錄
第四章 術後並發症及管理
各論
第五章 小陰唇整形術
第六章 陰道鬆弛和陰道整形
第七章 G點和G點增大術
第八章 女性壓力性尿失禁
第九章 會陰脂肪整形術
第十章 變性手術簡介
第十一章 陰毛美容整形
第十二章 處女膜修復術
第十三章 先天性會陰部畸形矯正術及會陰部其他手術
附錄 會整形醫院相關病歷
參考文獻

















女性會陰部美容外科學
作 者:(哥倫)利納·特里亞納 編 朱琳,張蔚宣,蔣亦 譯
出 版 社:遼寧科學技術出版社
出版日期:2021年03月01日
頁 數:184
裝 幀:精裝
ISBN:9787559119308
主編推薦
本書以圖文結合的方式介紹了私密部位的整形美容方法,包括手術及非手術方法,內容非常實用。
內容簡介
這本書概要地討論了可用於陰道美容整形的技術,包括陰道年輕化和其他相關的外科和非外科方法。通過進一步了解這一領域,來促進陰道美容手術的更好實踐。更具體地說,這本書將使外科醫生能夠正確地評估患者,選擇和計劃手術,並複制最常見的外科美容陰道手術。每一章都是以教育學的方式寫的,促進了直接的適用性。對於所討論的每一個外科手術,它都具有諸如諮詢和患者意圖、臨床檢查、解剖和重要標誌物、外科技術和可能的並發症等主題。陰道美容整形術:本實用指南適用於任何對陰道美容和年輕化手術感興趣的醫學專業人士,尤其是整形外科、婦科和泌尿外科領域的專業人士。
作者簡介
(哥倫)利納·特里亞納 編 朱琳,張蔚宣,蔣亦 譯
主編:(哥倫)利納·特里亞納(Lina Triana)南美有名私密整形專家。主譯:朱琳,女,醫學博士,北京協和醫院整形美容外科副教授,碩士生導師。 2003年畢業於山東大學醫學院,同年進入北京協和醫院外科工作,2014年獲得北京協和醫學院整形外科博士學位,同年獲國家留學基金委資助,赴美國Mayo醫學中心,進行1年的Fellow培訓。張蔚宣,北京畫美醫療美容醫院私密中心,院長。 蔣亦2004 -至今從事生殖抗衰整形以及性病皮膚病治療。從事醫療美容微創整形、皮膚抗衰、生殖抗衰、電光能量光纖激光物理美容、皮膚病與性病等專業臨床教學及科研工作40年。
目錄
●第一部分導言
第一章為何開展女性會陰年輕化治療
第二章開展女性會陰年輕化業務的挑戰
第二部分女性會陰年輕化治療——外陰美容手術技術
第三章楔形切除小陰唇縮小整形術
第四章平緩S形切口(LazyS)小陰唇縮小整形術(邊緣切除小陰唇縮小整形術)
第五章縱切口陰蒂包皮整形術
第六章馬蹄形切口陰蒂包皮整形術
第七章小陰唇縮小整形術聯合陰蒂包皮整形術
第八章大陰唇豐滿術
第九章大陰唇部分切除術
第十章陰阜(恥骨區)年輕化手術
第十一章處女膜修復術
第三部分女性會陰年輕化治療——會陰及陰道美容手術技術
第十二章會陰成形術
第十三章陰道前壁成形術
第十四章陰道後壁成形術
第十五章陰道前後壁成形術聯合會陰成形術
第四部分女性會陰年輕化治療——非手術治療及其他
第十六章大陰唇非手術治療選擇:光電治療、填充治療及皮膚緊緻治療
第十七章非手術陰道緊縮治療
第十八章G點注射












